国际象棋已经被越来越多的中学和高校发现并重视。其中有不少名校愿意为国际象棋棋艺高超的小棋手们开通绿色通道。今天为大家总结了招收国际象棋特长生的学校名单,包含中学和大学,家长们快为孩子收藏起来吧!
中学特招信息
1
广州市


广州市第一中学
招生区域:荔湾区
招生项目:国际象棋
招生人数:1人
2
上海市
上海市向东中学
招生区域:静安区
招生项目:国际象棋
招生人数:3人

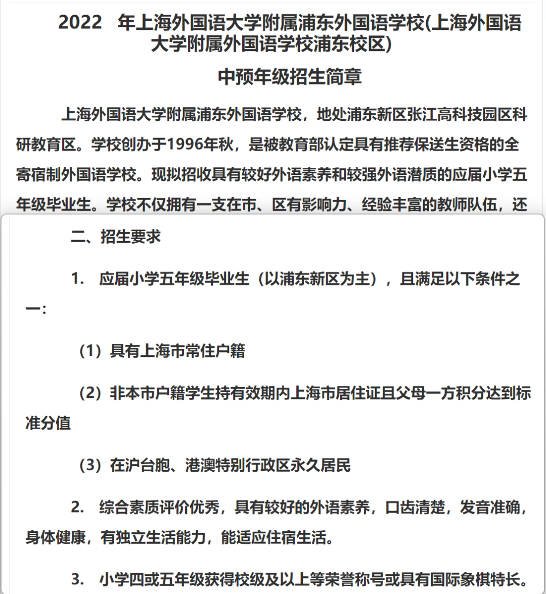
上外浦东附中
招生区域:上海市
招生人数:非浦东生源60名,浦东生源290名

3
青岛市


青岛一中
招生项目:国际象棋
招生人数:4人
青岛二中
招生项目:国际象棋、击剑、健美操、攀岩
招生人数:5人
青岛九中
招生项目:国际象棋、围棋
招生人数:1人
4
杭州市
国际象棋为2022年新增纳入杭州市区各类高中学校招收体育特长生报名资格范围的比赛项目。

5
合肥市

合肥一中滨湖校区
招生项目:国际象棋、中国象棋、围棋
招生人数:15人
合肥七中
招生项目:国际象棋、中国象棋、围棋
招生人数:4人
6
聊城市
聊城市第一中学
招生区域:“一城四区”(东昌府区、开发区、高新区和度假区)
招生项目:国际象棋
招生人数:2022年实际4人


详情参阅
大学特招信息
1
大学体育单招名录
中国前100名的高校中,其中有29所高校支持国际象棋体育单招。包括浙江大学、同济大学、北京师范大学、大连理工大学等29所知名高校。


2
可以保送的赛事名录
支持高校保送录取优秀运动员赛事名录中,国际象棋赛事包括全国、亚洲和世界型共有9个。

3
支持保送的大学名单
国内共有76所高校支持保送,其中双一流院校有39所!包括北京大学、上海交通大学、同济大学、北京体育大学、上海财经大学等知名高校。

众多知名的中学和高校都出台了国际象棋特长生的招生政策,说明国际象棋对于人才选拔的重要参考作用,逐渐成为是孩子未来升学的加分项!
家长朋友们要抓紧国际象棋带给孩子们的机会!让孩子们从小爱上国际象棋,努力帮助孩子提升棋力!